
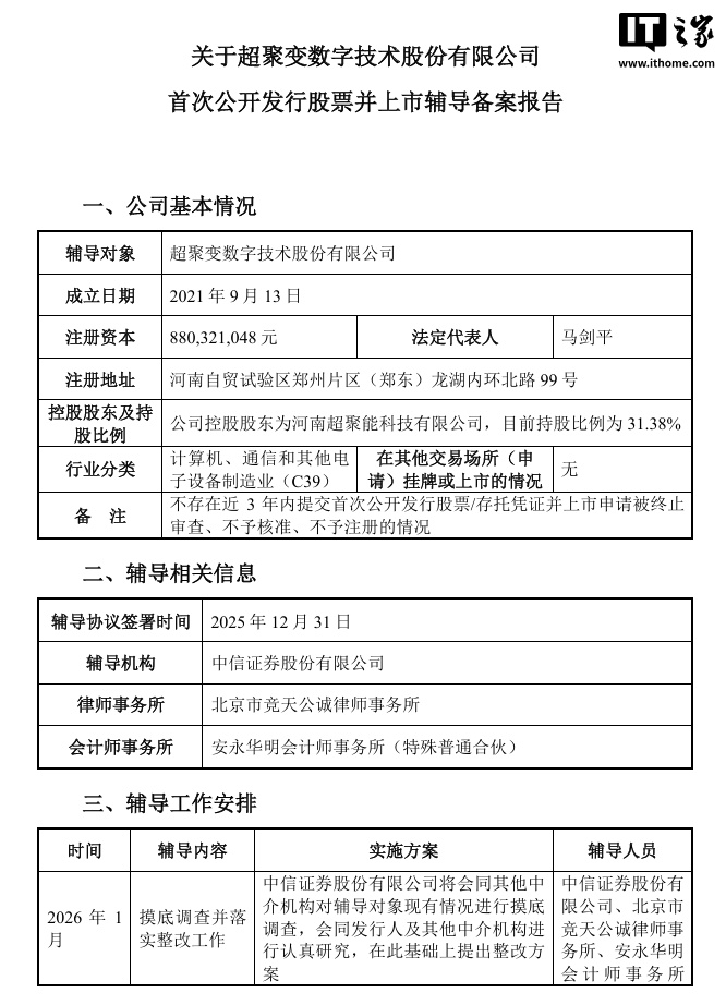
IT之家 1 月 7 日消息,证监会官网显示,超聚变数字技术股份有限公司(以下简称“超聚变”)昨日启动上市辅导,由中信证券担任辅导机构。

公开资料显示,超聚变成立于 2021 年 9 月,源于华为 2021 年剥离的 x86 服务器业务部门,目前由河南地方国资控股。据长城战略咨询的研究,超聚变 2024 年估值为 89 亿美元(IT之家注:现汇率约合 622.58 亿元人民币)。
过去两年,AI 服务器需求火爆,推动超聚变等服务器厂商业绩大涨,市场上不时流传关于超聚变“借壳上市”、“并购上市”的传闻。
据《河南日报》报道,作为全球领先的算力基础设施与算力服务提供商,超聚变 2022 年销售收入突破 100 亿元、2023 年超 280 亿元、2024 年 2024 年营收为 435 亿元,2025 年上半年以 268 亿元销售额跃居国内服务器市场第二,仅次于浪潮,已连续两年稳居中国标准液冷服务器市场份额第一。超聚变董事长刘宏云透露,公司 2025 年全年营收目标将突破 500 亿元。
广告声明:文内含有的对外跳转链接(包括不限于超链接、二维码、口令等形式),用于传递更多信息,节省甄选时间,结果仅供参考,IT之家所有文章均包含本声明。
]article_adlist-->
声明:新浪网独家稿件,未经授权禁止转载。 -->
传速策略,长富资本,股票如何10倍杠杆提示:文章来自网络,不代表本站观点。